2019年6月4日
商工会からのお知らせ
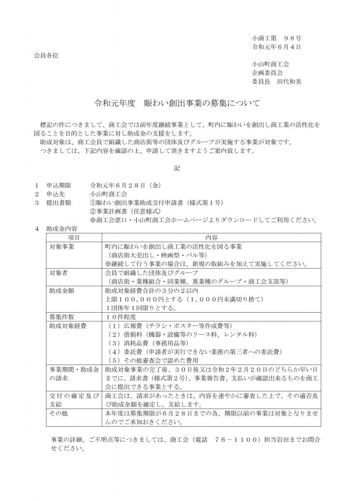
令和元年度賑わい創出事業助成金募集のご案内
商工会企画委員会では、町内に賑わいを創出し商工業の活性化を図ることを目的とした事業を対象に助成します。
助成対象は、商工会員で組織した商店街等の団体及びグループが実施する事業が対象です。
詳しくは、以下の内容をご確認の上、申請して頂きますようご案内致します。
(PDF)賑わい事業助成金募集案内
(PDF)賑わい事業助成金交付要綱
(Word)賑わい事業助成金交付要綱
商工会企画委員会では、町内に賑わいを創出し商工業の活性化を図ることを目的とした事業を対象に助成します。
助成対象は、商工会員で組織した商店街等の団体及びグループが実施する事業が対象です。
詳しくは、以下の内容をご確認の上、申請して頂きますようご案内致します。
(PDF)賑わい事業助成金募集案内
(PDF)賑わい事業助成金交付要綱
(Word)賑わい事業助成金交付要綱