トップページ
商工会について
ご相談なら
入会案内
理事会・部会
お土産・特産品
各種共済制度
商工会だより
事業所紹介
トップページ
商工会について
ご相談なら
入会案内
理事会・部会
お土産・特産品
各種共済制度
商工会だより
事業所紹介
リンク
お知らせ
2025年8月5日 お知らせからのお知らせ
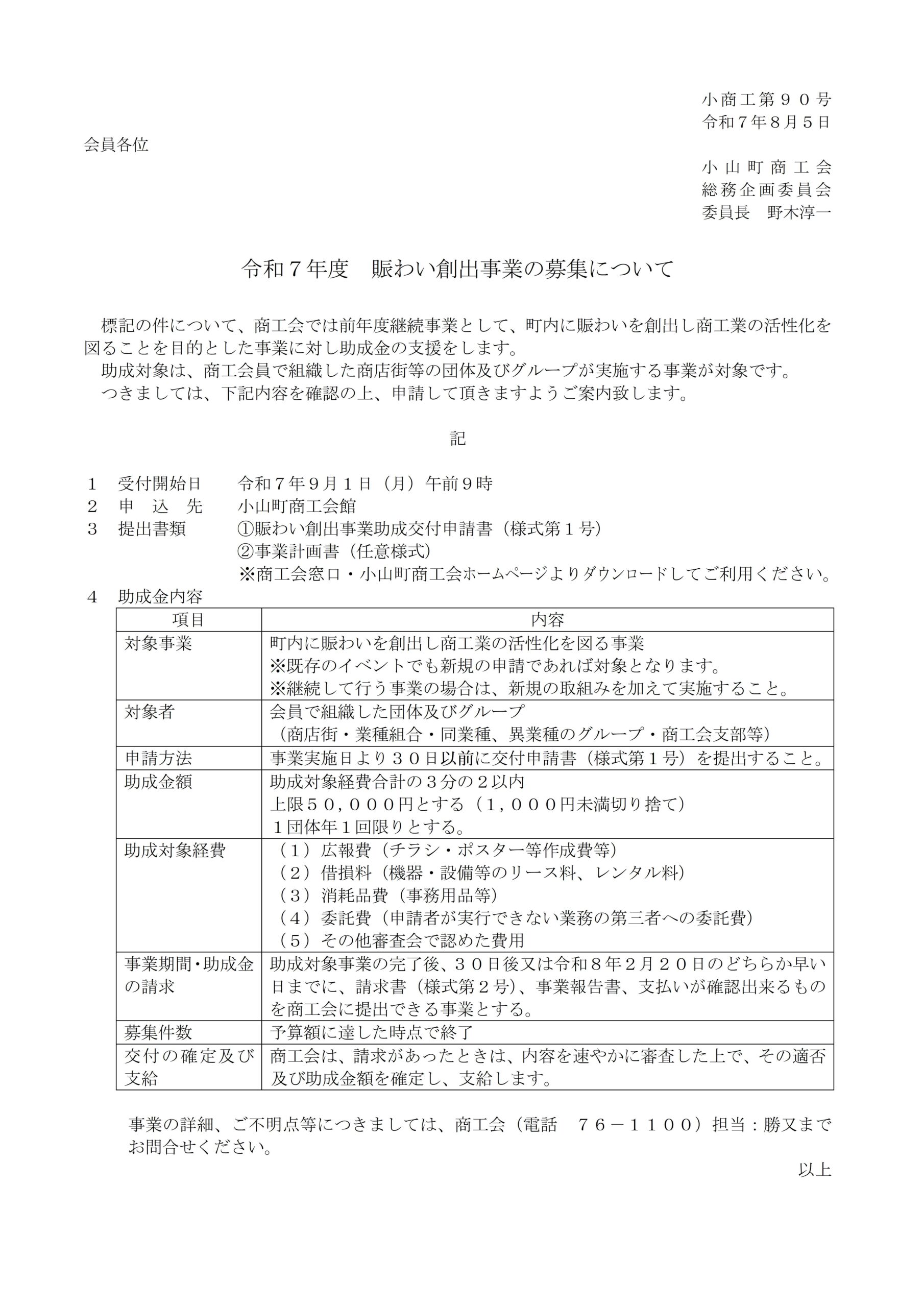
【ご案内】令和7年度賑わい創出事業の募集について
※賑わい創出事業助成交付申請様式はこちら⇒
R7賑わい事業助成金交付要綱・様式(Word版)
前のページに戻る
一覧を見る